Line 6 Helix Stadium Talk

I died a little inside knowing he was going to join up with The Midnight for touring, but not wanting to be a hater, good for him…

Kind Of Reaction GIF by MOODMAN
 
Being a big jubilee fan I like the addition.
I'd love to have it in the OG Helix but I already know it won't happen.
 
I've owned 2 Jubilee's (one from the 80's and a reissue). They're OK but pretty unremarkable amps. There are so so so many Marshalls that I think are better amps. I'd rank them somewhere on par with the 2210/2205, and a bit better than a TSL (although there's arguably more music I enjoy that was made using a TSL....)
Yeah. They just have a mystique due to the cool cosmetics and people like Slash, Frusciante, Bonamassa and Rich Robinson using them. They are cool amps, but not my favorite Marshall (despite my username :ROFLMAO:).
 
I died a little inside knowing he was going to join up with The Midnight for touring, but not wanting to be a hater, good for him…

Kind Of Reaction GIF by MOODMAN
I had no clue who they were and I looked up a few songs played live. No offense to those dig them.. if I were him I wouldn’t be telling anyone.
 
Oh shit, T Mac did a tear down. 😂
I had no clue who they were and I looked up a few songs played live. No offense to those dig them.. if I were him I wouldn’t be telling anyone.
Yeah, why would you want to tell people about a tour doing pretty decent size theaters?
 
I feel bad for Eric and the team for this leak. But also, I'm genuinely very excited. All I know is.... the MKIIC+ on my Mark V is absolutely stonkin'.

I typically use the MKIV, but the MKIIC+ isn't very far away, and is definitely a tone I love.



If t sounds anything like this... phwoooarrrrrrr. Can't wait!
 
I know this has been asked before but where the hell do I download the stadium desktop app? I go to Line 6 downloads and all I see are Line 6 central, firmware, and drivers.
 
I know this has been asked before but where the hell do I download the stadium desktop app? I go to Line 6 downloads and all I see are Line 6 central, firmware, and drivers.
It's confusing because it's not like Helix where you download an editor app. Instead you download "Helix Stadium".
 
Oh shit, T Mac did a tear down. 😂

Yeah, why would you want to tell people about a tour doing pretty decent size theaters?
Actually I say good on him on both the YouTube gig and this gig. Just didn’t dig the band but people like what they like. It’s all good.
 
It appears the taper for the feedback controls in the Crisscross delay block are not linear? I guess it's audio taper?

I needed ~43-45% feedback to emulate the Halo core feedback (with Andy's settings) but I need to use 65% in the crisscross feedback values to match it.


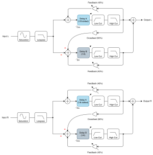
To elaborate, I used my notes for when I did this with the Axe-Fx III: https://forum.fractalaudio.com/threads/keeley-halo-take-2.185495/ and the attached Halo block diagram from Keeley.

This is a simplified block diagram for Halo core in wet-only mode using Andy's settings (the LFO phases for Delay B is not quite this, but close enough)
halo_block_diagram.png
  • Note the phase inversion in the cross-feedback from Delay A to B
  • Note the phase inversion of the saturated and filtered signal at the input of Delay B.
  • Note there's no cross feedback from Delay B to A.
  • Note the modulation LFO phase between delay lines
    • 90 degrees between Delay A L and Delay B L
    • 90 degrees between Delay A R and Delay B R
    • 90 degrees between Delay A L and Delay A R
    • 90 degrees between Delay B L and Delay B R

Now here's a a simplified view of the Helix Stereo Crisscross delay block using the following settings:
  • Pan A => Left 100
  • Pan B => Right 100
  • Shape => Sine
  • Phase => 90%
  • Mix => 100%
helix-crisscross-delay-block-diagram.png

A couple of parallel crisscross blocks would be a good fit for emulating the Halo if we had the following additional options:
  • Independently controlled cross-feedback for A => B and B => A
    • With independent controls, we would set B => A feedback to 0%.
  • Phase reversal option on cross-feed path
  • Phase reversal option on input L and/or input R
Since we don't actually have these options currently available, we have to do the cross-feed manually, so we can apply phase reversal and only cross-feedback from Delay 1 => Delay 2.

We can rearrange the Halo block diagram in terms of two dual mono delay blocks.
To preserve the modulation LFO phase relationships between all the 4 delay lines, we swap L/R at the input and output of Delay 2.
halo_block_diagram_alternate.png
  • Essentially we have 3 parallel paths:
    1. Input => Delay 1 (1/8 dotted) => output
    2. Input => Delay 1 (1/8 dotted) => Phase inversion => 50% level reduction => Delay 2 (1/4) => output
    3. Input => Phase inversion => Delay 2 (1/4) => output

  • Ok, so then we should be able to use a couple of Helix Crisscross delay blocks, with cross-feed set to 0% - which turns them into dual mono delay blocks with the modulation we need.
  • To reverse the phase and swap the L/R channels, we can use two "Stereo Width" blocks in series which have the option to swap channels and invert the phase of the R channel (after swapping).
    • Screenshot 2025-12-03 at 7.09.40 PM.png
    • Screenshot 2025-12-03 at 7.10.13 PM.png
  • For saturation I ended up using a Deluxe Comp block with fast attach and release so it kinda approximates the static non-linearity used in the Halo
  • For the lowpass filtering after saturation I used an EQ Tilt block

Now, I ran into some obstacles with routing - I couldn't quite figure out how to do the 3 parallel paths described above (+ the dry) without having to replicate the whole input chain. So that's what I had to do to get this to work.

Screenshot 2025-12-03 at 7.23.20 PM.png

I also noticed that the feedback controls in the Crisscross delay block are not linear taper (they appear to be audio taper) so a 43-45% feedback on a linear control maps to about ~65% on an audio taper.

I've attached the preset
 

Attachments

Last edited:
To elaborate, I used my notes for when I did this with the Axe-Fx III: https://forum.fractalaudio.com/threads/keeley-halo-take-2.185495/ and the attached Halo block diagram from Keeley.

This is a simplified block diagram for Halo core in wet-only mode using Andy's settings (the LFO phases for Delay B is not quite this, but close enough)
View attachment 55873
  • Note the phase inversion in the cross-feedback from Delay A to B
  • Note the phase inversion of the saturated and filtered signal at the input of Delay B.
  • Note there's no cross feedback from Delay B to A.
  • Note the modulation LFO phase between delay lines
    • 90 degrees between Delay A L and Delay B L
    • 90 degrees between Delay A R and Delay B R
    • 90 degrees between Delay A L and Delay A R
    • 90 degrees between Delay B L and Delay B R

Now here's a a simplified view of the Helix Stereo Crisscross delay block using the following settings:
  • Pan A => Left 100
  • Pan B => Right 100
  • Shape => Sine
  • Phase => 90%
  • Mix => 100%
View attachment 55874

A couple of parallel crisscross blocks would be a good fit for emulating the Halo if we had the following additional options:
  • Independently controlled cross-feedback for A => B and B => A
    • With independent controls, we would set B => A feedback to 0%.
  • Phase reversal option on cross-feed path
  • Phase reversal option on input L and/or input R
Since we don't actually have these options currently available, we have to do the cross-feed manually, so we can apply phase reversal and only cross-feedback from Delay 1 => Delay 2.

We can rearrange the Halo block diagram in terms of two dual mono delay blocks.
To preserve the modulation LFO phase relationships between all the 4 delay lines, we swap L/R at the input and output of Delay 2.
View attachment 55875
  • Essentially we have 3 parallel paths:
    1. Input => Delay 1 (1/8 dotted) => output
    2. Input => Delay 1 (1/8 dotted) => Phase inversion => 50% level reduction => Delay 2 (1/4) => output
    3. Input => Phase inversion => Delay 2 (1/4) => output

  • Ok, so then we should be able to use a couple of Helix Crisscross delay blocks, with cross-feed set to 0% - which turns them into dual mono delay blocks with the modulation we need.
  • To reverse the phase and swap the L/R channels, we can use two "Stereo Width" blocks in series which have the option to swap channels and invert the phase of the R channel (after swapping).
  • For saturation I ended up using a Deluxe Comp block with fast attach and release so it kinda approximates the static non-linearity used in the Halo
  • For the lowpass filtering after saturation I used an EQ Tilt block

Now, I ran into some obstacles with routing - I couldn't quite figure out how to do the 3 parallel paths described above (+ the dry) without having to replicate the whole input chain. So that's what I had to do to get this to work.

View attachment 55881

I also noticed that the feedback controls in the Crisscross delay block are not linear taper (they appear to be audio taper) so a 43-45% feedback on a linear control maps to about ~65% on an audio taper.

The preset is attached (remove .pdf extension, I couldn't upload otherwise).



Austin Powers Nerd GIF

;)
 
Not sure what I'm doing wrong here, but just came back to the Stadium, and added a stereo cab block, with one speaker left and another right.

Sounds great with one speaker, but as soon as I add the second, it turns into a fuzzy mess. Seems to happen no matter which speaker or mic is selected.

Anyone else come across this? I normally use IRs, but wanted to try the built-in cabs.

As a side note - any particularly magical dual cab combos for classic and hard rock are welcome :)
 
Back
Top